Главная
Заказать
Найти
Помощь онлайн
Создать
Примеры
Задать вопрос

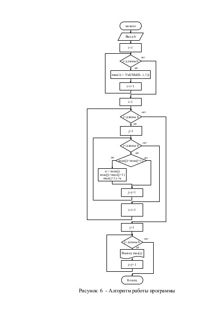
Контрольная работа по информатике.